法人について
施設のご案内
情報公開
リクルート
アクセス
お問合せ
法人について
施設のご案内
情報公開
リクルート
アクセス
お問合せ
お知らせ
Notice
HOME
>
お知らせ
>
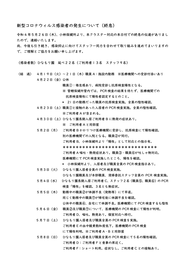
新型コロナウィルス感染者の発生について(R4.5第10報)
新型コロナウィルス感染者の発生について(R4.5第10報)
2022年05月26日
PREV
新型コロナウィルス感染者の発生について(R4.5 デイ第1報)
NEXT
新型コロナウィルス感染者の発生について(R4.6第1報)
新着
2025年08月29日
放課後等デイサービス事業所Aoにおける情報開示について
2025年06月09日
一般事業主行動計画(R7.4.1~R9.3.31)の掲載について
2025年04月01日
令和7年度 福祉・介護職員等の処遇改善について
2025年03月31日
放課後等デイサービス事業所における情報開示について
2025年03月19日
児童発達支援事業所Ohanaにおける情報開示について
年代別
2025年
2024年
2023年
2022年
2021年
すべての年代別
月を選択
2025年8月 (1)
2025年6月 (1)
2025年4月 (1)
2025年3月 (2)
2025年1月 (2)
2024年8月 (1)
2024年5月 (1)
2024年3月 (1)
2023年8月 (1)
2022年8月 (4)
2022年6月 (3)
2022年5月 (12)
2022年4月 (5)
2022年2月 (1)
2022年1月 (1)
2021年12月 (1)
2021年10月 (2)
2021年9月 (3)
2021年7月 (2)
2021年6月 (1)
2021年3月 (3)
2021年2月 (1)
2020年11月 (1)
2020年9月 (1)
(C) Tokiwakai All Rights Reserved.